tmandiripku@gmail.com 085363617519 Jl. Rajawali Sakti No: 90
Informasi Jadwal Seleksi PPDB Gelombang 2

Informasi Jadwal Seleksi PPDB Gelombang 2

Pekanbaru-Seleksi Masuk SMK Taruna Pekanbaru T.P 2023-2024 untuk gelombang 2 telah dijadwalkan.   Adapun jadwal yang ditentukan berlangsung selama satu hari p

Liharman Pandiangan
 15/11/2025
Persyaratan PPDB 2021/2022

Persyaratan PPDB 2021/2022

SYARAT-SYARAT PENDAFTARAN TP. 2021/ 2022 1. Tidak bertato atau bertindik pada anggota badan 2. Tidak pernah menggunakan/ Mengkonsumsi narkoba atau sejenisnya 3. Memb

Liharman Pandiangan
 15/11/2025
Penerimaan Peserta Didik Baru Gelombang II

Penerimaan Peserta Didik Baru Gelombang II

Hai adik-adik, SMK Taruna Pekanbaru kembali membuka kesempatan untuk adik-adik bergabung menjadi Taruna/Taruni di SMK Taruna Pekanbaru untuk Tahun 2020. Adapun Pr

Liharman Pandiangan
 15/11/2025
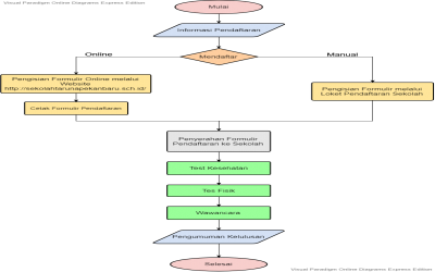
Tata Cara Pendaftaran Peserta Didik Baru SMK Taruna Pekanbaru

Tata Cara Pendaftaran Peserta Didik Baru SMK Taruna Pekanbaru

Daftar Manual : Pengambilan Formulir ke Kampus SMK Taruna Pekanbaru Formulir yang telah di isi, diserahkan ke Loket pendaftaran SMK Taruna Pekanbaru Pihak sekolah a

Liharman Pandiangan
 15/11/2025
SMK Taruna Pekanbaru resmi membuka pendaftaran siswa/i baru untuk T.P 2020/2021.

SMK Taruna Pekanbaru resmi membuka pendaftaran siswa/i baru untuk T.P 2020/2021.

Hai adek-adek semuanya, SMK Taruna Pekanbaru telah resmi membuka pendaftaran siswa/i baru untuk T.P 2020/2021, ayooo daftarkan dirimu sekarang juga, daftar

Hervan Rinaldi
 15/11/2025

Drs. H. Zulbahri Majid, MPd

- Kepala Sekolah -

Puji syukur kami panjatkan ke hadirat Tuhan Yang Maha Esa atas karunia dan hidayah-Nya, sehingga kita semua dapat membaktikan segala hal yang kita miliki untuk kemajuan dunia pendidikan. Apapun bentuk…

Jajak Pendapat

Berlangganan

WhatsApp-Button