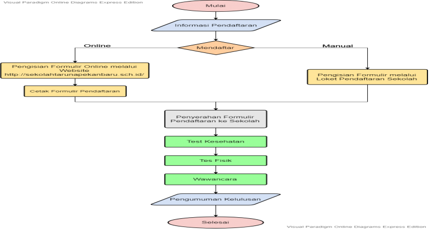
Tata Cara Pendaftaran Peserta Didik Baru SMK Taruna Pekanbaru
Daftar Manual :
- Pengambilan Formulir ke Kampus SMK Taruna Pekanbaru
- Formulir yang telah di isi, diserahkan ke Loket pendaftaran SMK Taruna Pekanbaru
- Pihak sekolah akan memberi informasi jadwal test
- Calon siswa mengikuti test dan didampingi orang tua ataupun wali
- setelah dilaksanakan test, pihak sekolah menyampaikan hasil test diterima atau tidaknya kepada calon siswa.
- Bagi yang Lulus test dapat menyelesaikan administrasi ke bagian bendahara sekolah
Daftra Online :
- Pengisian Formulir online di http://sekolahtarunapekanbaru.sch.id
- Cetak Formulir pendaftaran
- Formulir yang telah di cetak, diserahkan ke loket panitia pendaftaran SMK Taruna Pekanbaru
- Pihak sekolah akan memberi informasi jadwal test
- Calon siswa mengikuti test dan didampingi orang tua ataupun wali
- setelah dilaksanakan test, pihak sekolah menyampaikan hasil test diterima atau tidaknya kepada calon siswa.
- Bagi yang Lulus test dapat menyelesaikan administrasi ke bagian bendahara sekolah
4 Komentar
Silahkan daftar pada link berikut https://linktr.ee/smktarunapekanbaru
Mohon maaf,untuk pendaftaran TA 2023/2024 kapan ya,dan bagaimana cara daftar sistem online nya
Pendaftaran Sudah buka, Silahkan klik ling berikut utuk daftar online https://linktr.ee/smktarunapekanbaru
Untuk TA 2021-2022 kapan pendaftaranya?
Mohon maaf, pendaftaran apakah masih bisa?
Komentari Tulisan Ini
Drs. H. Zulbahri Majid, MPd
- Kepala Sekolah -
Puji syukur kami panjatkan ke hadirat Tuhan Yang Maha Esa atas karunia dan hidayah-Nya, sehingga kita semua dapat membaktikan segala hal yang kita miliki untuk…
Drs. H. Zulbahri Majid, MPd
- Kepala Sekolah -
Puji syukur kami panjatkan ke hadirat Tuhan Yang Maha Esa atas karunia dan hidayah-Nya, sehingga kita semua dapat membaktikan segala hal yang kita miliki untuk kemajuan dunia pendidikan. Apapun bentuk…
Jajak Pendapat
Berlangganan

Saya ingin mendaftar sebagai siswa di smk taruna TA.2023/2024